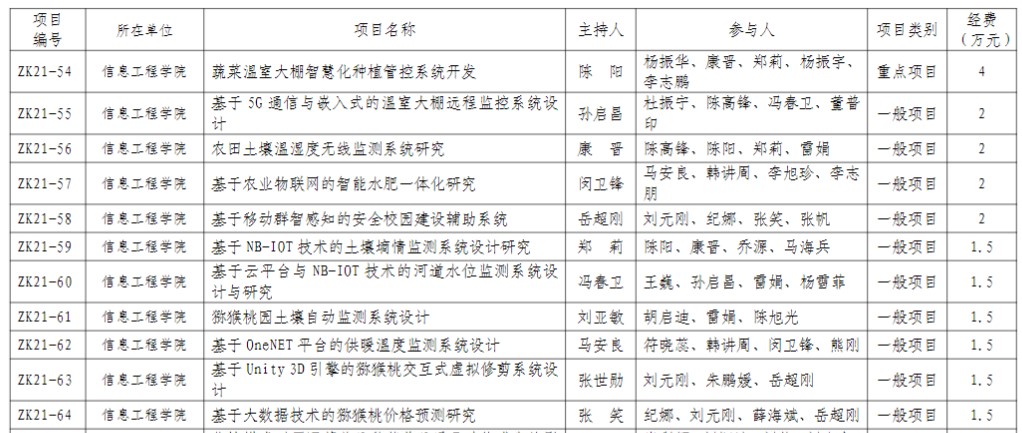
近期,学校2021年院内基金项目下达,我院教师获批项目14项,获批项目数量及下达经费创历年新高。其中,科技创新项目立项11项,包括重点项目1项、一般项目10项,人文社科项目立项2项,党建思政专项项目1项,共计下达经费22.5万元。



2021年院内基金项目申报,学院内教职工积极踊跃,共申报各类项目30项,其中,申报科技创新基金项目17项、申报人文社科类项目7项、申报党建思政专项项目6项。经项目团队申请,学院审核,科技与教育教研处、党委组织部等部门审查,校学术委员会专家评审,立项 2021年院内基金项目14项。
信息工程学院始终高度重视教科研项目申报工作,将教学研究、科学研究能力,作为学院教职工“提能力、兴人才、促内涵、育成果”的重要抓手。通过“听讲座、立大纲、常研讨、多交流”等方式,明确了项目选题的方向性、书写内容的规范性、项目预算的合理性、技术路线的科学性、研究内容的时需性等。形成“人人有项目、项目提能力、能力育成果”的教科研项目申报、实施的浓厚氛围。